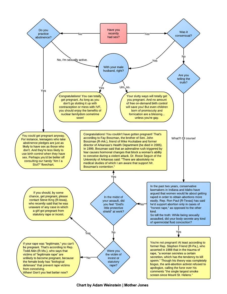
Remember the birds and the bees? The miracle of birth? Forget everything you knew. Turns out there’s a lot more to birthin’ babies than you might have learned in your godless socialist public-school health class. From this weekend’s assertion by Rep. Todd Akin (R-Mo.) that women can’t conceive babies during a “legitimate rape” to Rep. Steve King (R-Iowa) saying Monday that he didn’t know of any pregnancies caused by incest or statutory rape, conservative male lawmakers targeting reproductive rights have always held, shall we say, minority views on the biology of all things uterine.
Did you know about women’s natural stress-induced spermicides? Have you ever seen “God’s little protective shield” in a vagina? That’s because they don’t exist—but these legislators don’t know that.
If you’re of the double-X persuasion, all of this might leave you a bit flummoxed as to whether you’ll conceive. Well, don’t worry your pretty little head about it: We’ve collected the basics of reproductive biology according to conservative politicians, in a handy flowchart format. Need to determine your uterus’ destiny? Just ask these men!
Want it in chart form? Click to embiggen:
Interactive production by Tasneem Raja. Want to make your own “Choose Your Own Adventure” flowchart? Check out our GitHub page to fork our code!













